繁体
网站首页
首页
新闻资讯
政务公开
办事服务
互动交流
专题专栏
当前位置:
首页
> 政务公开 > 新乡市水利局
>
政策
>
行政规范性文件
索
引
号:
/201511-00001
信息分类:
行政规范性文件
文
号:
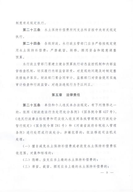
是否有效:
有效
发布机构:
新乡市水利局
成文日期:
发布日期:
2015-11-26 13:58
废止日期:
河南省《水土保持补偿费征收使用管理办法》实施细则(豫财综〔2015〕107号)
发布日期:2015-11-26 13:58
阅读:
次
字号:
打印
分享
扫一扫在手机打开当前页