繁体
网站首页
首页
新闻资讯
政务公开
办事服务
互动交流
专题专栏
当前位置:
首页
> 政务公开 > 新乡市水利局
>
政策
>
其他文件
索
引
号:
/202409-00001
信息分类:
其他文件
文
号:
是否有效:
有效
发布机构:
新乡市水利局
成文日期:
发布日期:
2024-09-18 17:37
废止日期:
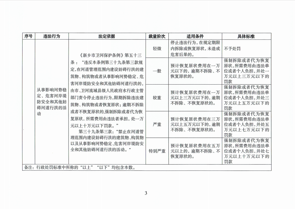
新乡市水利局关于印发《新乡市卫河保护条例》涉水行政处罚裁量标准的通知
发布日期:2024-09-18 17:37
阅读:
次
字号:
打印
分享
扫一扫在手机打开当前页